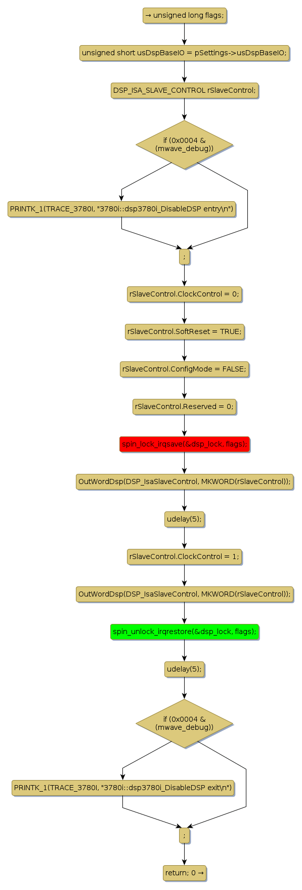
Instance Verification Kit (IVK)
spin lock @ [11309+36+/linux-3.19-rc1/drivers/char/mwave/3780i.c]
Instance Signature: dsp_lock
|
The Matching Pair Graph:
|
|
Function Name
|
Control Flow Graph (CFG)
|
Events Flow Graph (EFG)
|
Source Correspondence
|
|
dsp3780I_DisableDSP
|
|
|
[10938+19+/linux-3.19-rc1/drivers/char/mwave/3780i.c]
|